Pathway Bblr Pada Bayi

Patofisiologi by chisan 1 in types school work pathway berat badan lahir rendah pada bayi.
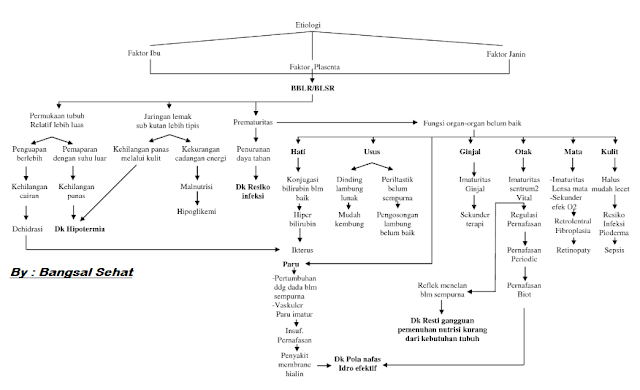
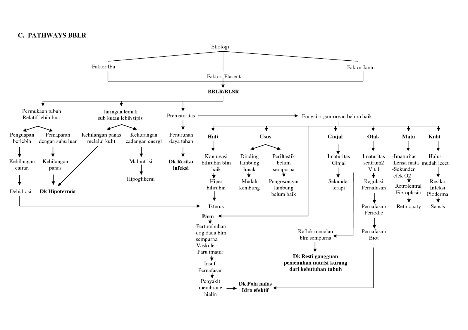
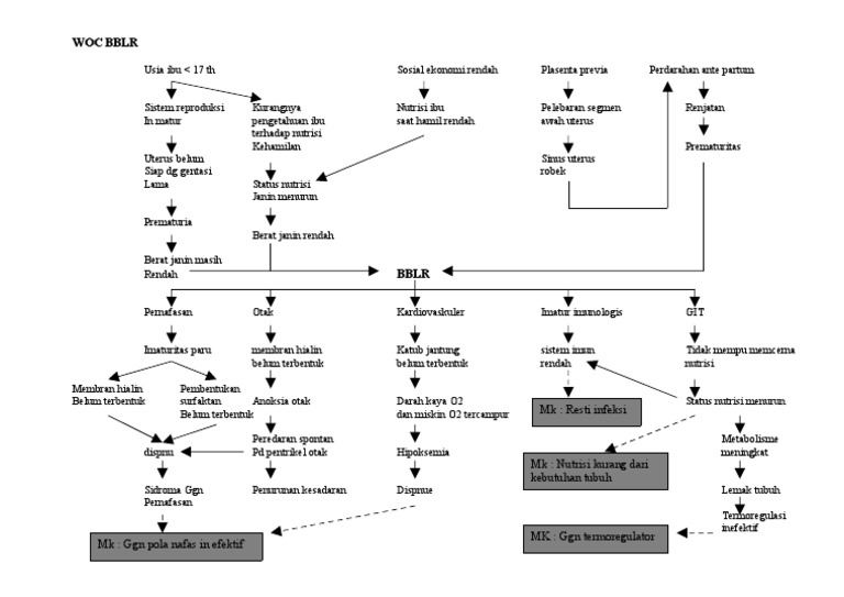
Pathway bblr pada bayi. Patofisiologi secara umum bayi bblr ini berhubungan dengan usia kehamilan yang belum cukup bulan prematur disamping itu juga disebabkan dismaturitas. Laporan pendahuluan lp berat badan lahir rendah bblr. Artinya bayi lahir cukup bulan usia kehamilan 38 minggu tapi berat badan bb lahirnya lebih kecil ketimbang masa kehamila. Berat badan lahir rendah adalah bayi dengan berat badan kurang dari 2500 gram pada waktu lahir.
Lah pada usia ibu muda. Laporan pendahuluan lp berat badan lahir rendah bblr pada bayi nanda nic noc dan pathway pdf. Asuhan keperawatan anak berat bayi lahir rendah bblr. Bblr merupakan bayi neonatus yang lahir dengan memiliki berat badan kurang dari 2500 gram atau sampai dengan 2499 gram.
Pathway berat badan lahir rendah pada bayi.